


System Proposal

subscription model


Design goals
- Promote sustainable ways to divert food waste
- Enclosed, secure system that provides accountability
- Encourages community and connection

form ideation

finalizing dimensions

feature callouts

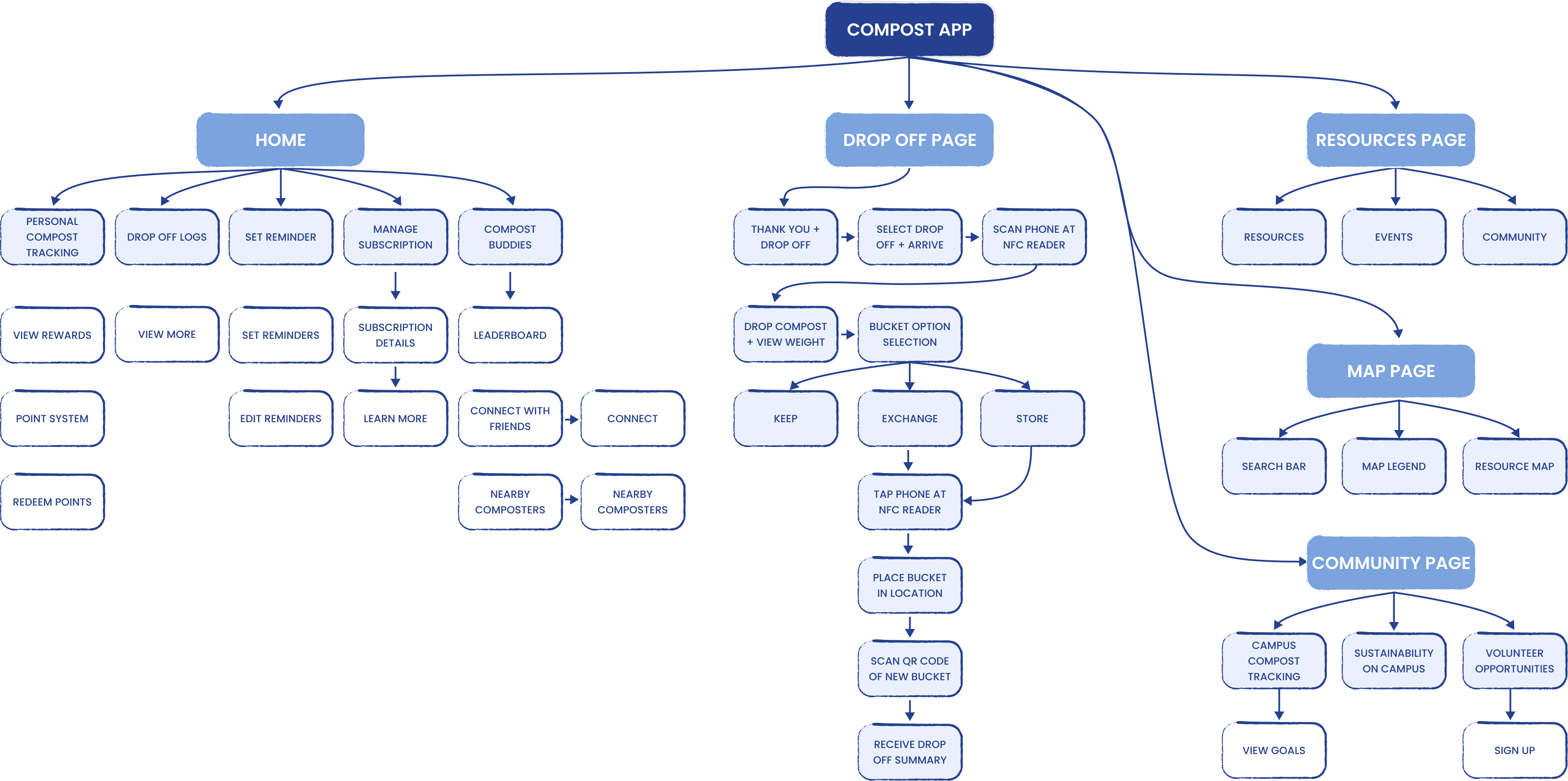
information architecture

component development

app features

Click through the prototype to explore the app!





